in the world to share happiness with people in the world.
- Environment Based on the founding philosophy of social contribution and entrepreneurship, KORLOY will strive to become an eco-friendly manufacturer that takes a leading role in improving climate change and other environmental issues in order to create a pleasant and clean future.
- Social KORLOY will strive to ensure the happiness and diversity of all stakeholders, respect their rights as human beings, and above all, work towards creating a safe and healthy work environment.
- Governance KOLOY will strive to become an exemplary corporation with ethical management, practicing love and volunteering in local communities for sustainable management, through sound corporate governance.
Environment
Manufacturer of high-performance cutting tools and provides
total tooling solutions.
KORLOY considers environmental protection as a primary
obligation to pass on a clean and pleasant environment to
future generations.
KORLOY strives for environmental conservation through
enterprise-wide efforts
by prioritizing environmental protection in all aspects of
its activities and decision-making processes.
implementing Eco-Friendly management
Environmental Management System Certification
Environment Policy
KORLOY is a manufacturer of high-performance cutting tools
and provides total tooling solutions.
KORLOY considers environmental protection as a primary
obligation to pass on a clean and pleasant environment to
future generations.
KORLOY strives for environmental conservation through
enterprise-wide efforts
by prioritizing environmental protection in all aspects of
its activities and decision-making processes.
-
01Developing and utilizing eco-friendly
methods to minimize environmental
pollutants -
02Development and production of eco-
friendly cemented carbide cutting tools
and providing total tooling solutions -
03Compliance with global environmental
regulations and requirements -
04Continuous development of company-
wide eco-friendly activities
All employees and partner companies of our company
comply with relevant regulations and environmental
procedures
to minimize the use and discharge of environmentally
harmful substances.
Annually, we establish and implement specific
environmental goals and action plans,
and make them available to the public to review and
increase awareness of our environmental policies.
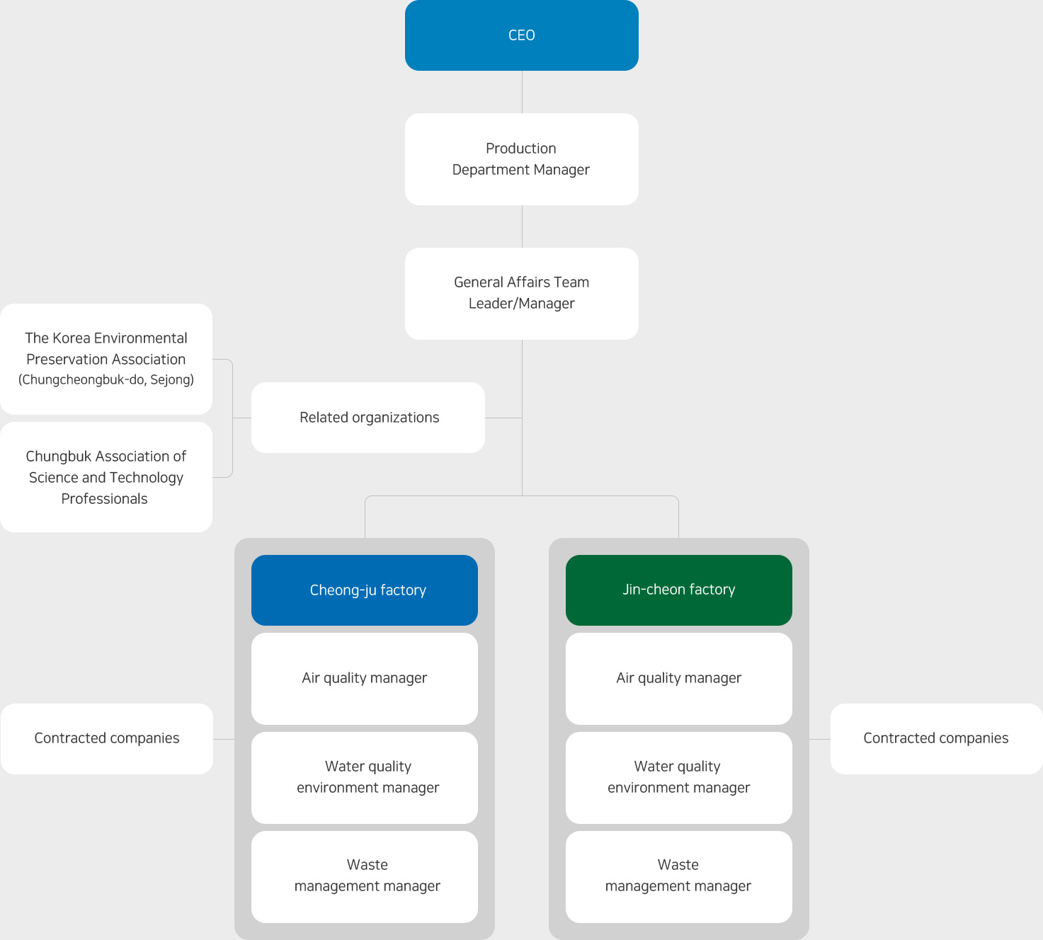
The organizational chart for environmental management
Air pollution reduction
When introducing facilities, we conduct prior review for
eco-friendly equipment to fundamentally reduce the discharge
of pollutants.
We appropriately manage the discharge of atmospheric
pollutants through improvement and expansion of
environmental facilities,
and reduce pollutant emissions by decreasing the sulfur
content of the B-C fuel used to operate the boilers.
Energy conservation
KORLOY strives for energy efficiency and savings through
EnMS,
which enables quantitative energy savings and improved work
efficiency through analysis.
Wastewater treatment for water resources protection
We operate various facilities for efficient water management
and flexibly respond to government policies.
To minimize wastewater discharge, we continuously measure
and manage concentration levels
to determine the best exchange cycle and replaced cutting
oil and grinding oil
with environmentally friendly super alkaline ionized water
to minimize harm to the environment.
Waste reduction and recycling
We make efforts to actively respond to the government's
waste policies,
and to contribute to the reduction of waste and the creation
of a resource-circulating society.
In addition, we strive to fundamentally reduce waste
generated during the operation of the business
through improvement efforts such as recycling and reusing
waste materials.
Emergency Response and Ecosystem Conservation
KORLOY makes efforts to minimize environmental damage in the
event of an environmental accident
by conducting emergency response training every year.
Based on a future-oriented business, the company conducts
simple environmental impact assessments of the surrounding
communities
to create a safer workplace, and takes the lead in
environmental protection
by establishing and implementing purification plans for
ecosystem conservation every year.
Environmental Emergency Simulation Training
River Cleanup Activities



